海信集团财务有限公司
2024年半年度第三支柱信息披露报告

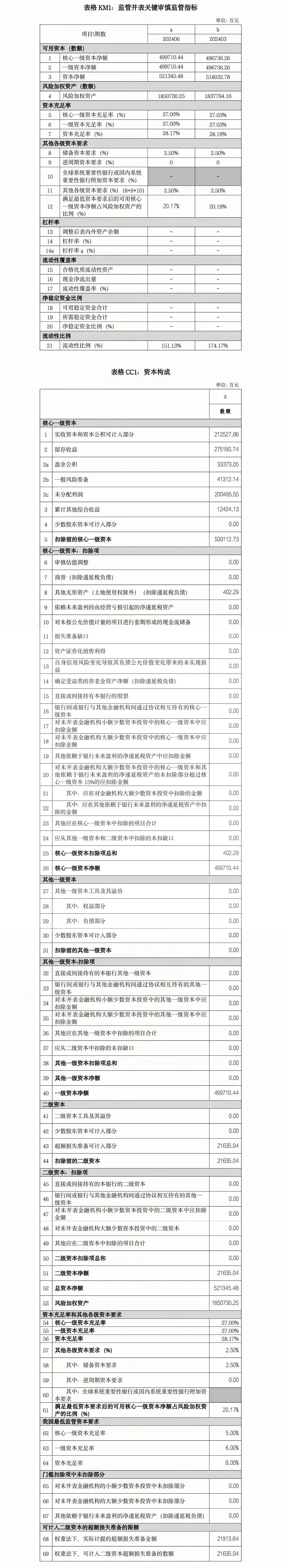
      根据《商业银行资本管理办法》(以下简称“资本办法”)规定,海信集团财务有限公司(以下简称“公司”)满足第二档非上市银行以及非国内系统重要性银行的划分标准。根据《资本办法》附件22《商业银行信息披露内容和要求》规定的范围及内容,公司对2024年半年度第三支柱信息进行披露。2024年8月29日,公司董事会审议通过了本次披露内容。具体如下:

返回上一页

版权所有 © 海信集团财务有限公司 鲁ICP备05027830号-1